股票100倍杠杆
你的位置:股票100倍杠杆-炒股怎么配资 > 股票100倍杠杆 > 配资炒股安全 福耀玻璃回应海外工厂被美国国土安全部搜查:已经复产 不影响正常供应
配资炒股安全 福耀玻璃回应海外工厂被美国国土安全部搜查:已经复产 不影响正常供应
发布日期:2024-12-25 15:44 点击次数:143


针对福耀玻璃美国相关地点被国土安全部突击搜查的消息,福耀玻璃相关人士28日回应财联社记者表示,调查期间(工厂)有停产,调查结束已经复产了,不影响正常供应。小财注:近日有消息称美国国土安全部在福耀玻璃美国公司及其他27个地点执行搜查。
最新公告福耀玻璃:美国政府机构对子公司发起配合调查搜查 结束当日已恢复正常作业
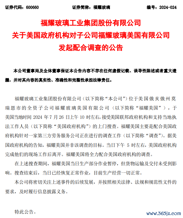
福耀玻璃7月28日公告,公司位于美国俄亥俄州莫瑞恩市的全资子公司福耀玻璃美国有限公司,于美国当地时间7月26日上午10时左右,接受美国联邦政府机构和支持当地执法工作人员的上门搜查。
福耀美国主要是配合美国政府机构针对一家第三方劳务服务公司正在进行的调查工作。据美国政府机构的告知,福耀美国并非该调查的目标。当日下午5时左右,美国政府机构完成他们的现场工作后离开。福耀美国将全力配合美国政府机构的调查。
在上述搜查期间,福耀美国当日生产部分作业暂停,但货物运输及交付未受到影响。搜查结束后,当日已经恢复正常作业,目前生产经营一切正常。
相关报道福耀玻璃刷屏!美执法机构调查福耀玻璃美国工厂 涉劳工剥削指控配资炒股安全

